网站公告:
凯发国际官网永久网址【363050.COM】
363050.com全国服务热线:
凯发娱乐K8 kaifayule
城市轨道交通综合监控系统竞争格局现状及行业市场规模前景分析凯发国际官网 - 真人娱乐、老虎机、APP下载首选平台
添加时间:2026-02-10 07:31:38

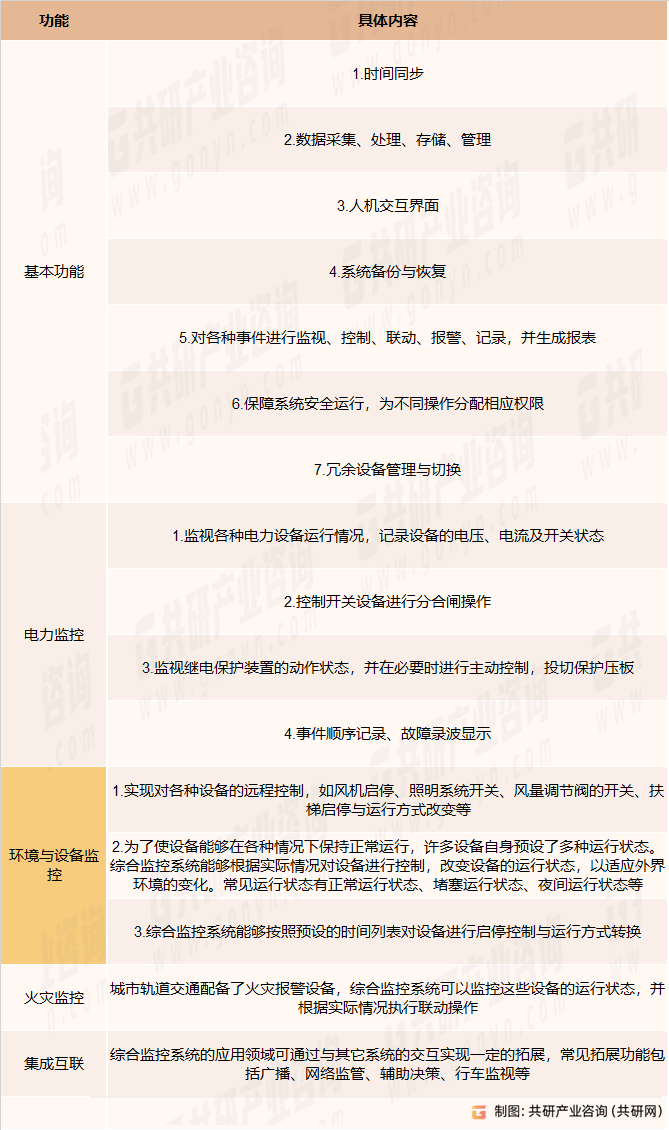
  凯发国际,凯发国际登录,凯发国际官网,凯发国际娱乐,凯发国际注册,凯发娱乐K8,尊龙凯时综合监控系统是一个高度集成的综合自动化监控系统,通过集成和互联多个弱电/机电系统,形成统一的监控层硬件平台和软件平台,对弱电/机电设备进行集中监控和管理,实现地铁各专业系统之间的信息互通、资源共享。通过综合监控系统人机界面,运营管理人员能够更加方便、有效地监控管理整条线路相关系统、设备的运行情况。

  综合监控系统通信网络大致可以分为主干传输网、中央局域网和车站局域网。主干传输网连接各个车站,中央局域网连接各个系统的服务器和工作站,车站局域网连接各个系统的车站子系统,从而能够实现综合监控系统与环境与设备监控系统、电力监控系统系统的集成,实现综合监控系统与火灾自动报警系统、安全门、信号系统、自动售检票系统、门禁系统、广播系统、闭路电视监视系统、乘客信息系统等系统的互联,从而实现调度中心对全线设备运行情况的监控。

  2022年,共有13家通信厂商分食综合监控系统市场,竞争格局分散。其中,广州新科佳都科技有限公司登顶中标企业榜首,中标总金额达138205.92万元,占据全年中标总金额的21.1%;其次是北京和利时系统工程有限公司,中标总金额达96296.32万元,占比14.7%;排名第三的是深圳达智能股份有限公司,中标总金额达94015.09万元,占比14.4%。

  城市轨道交通综合监控系统是一个技术含量要求相当高的行业,中国本土企业已经在该领域具备较强的实力,目前综合监控系统已经完成了国家规定机电设备国产化率70%以上的总体目标,2022年中国城市轨道交通综合监控系统市场规模99.71亿元,2023年达110.33亿元。

  共研网发布的《2024-2030年中国城市轨道交通综合监控系统市场调查与投资前景预测报告》报告中的资料和数据来源于对行业公开信息的分析、对业内资深人士和相关企业高管的深度访谈,以及共研分析师综合以上内容作出的专业性判断和评价。分析内容中运用共研自主建立的产业分析模型,并结合市场分析、行业分析和厂商分析,能够反映当前市场现状,趋势和规律,是企业布局煤炭综采设备后市场服务行业的重要决策参考依据。

  第八章2024-2030年国内外城市轨道交通综合监控系统市场未来前景预测

  第十章2019-2022年我国城市轨道交通综合监控系统重点企业市场数据分析

  第十五章2024-2030年中国城市轨道交通综合监控系统行业风险预警与专家对策解读